您好,欢迎访问昆山安防网!
注册
|
登录
2026-04-23
星期四
首页
协会简介
标准要求
推荐名录
资料下载
电子会刊
通知公告
专家专栏
评审验收
教育培训
常见问题
首页 >
苏州指导意见
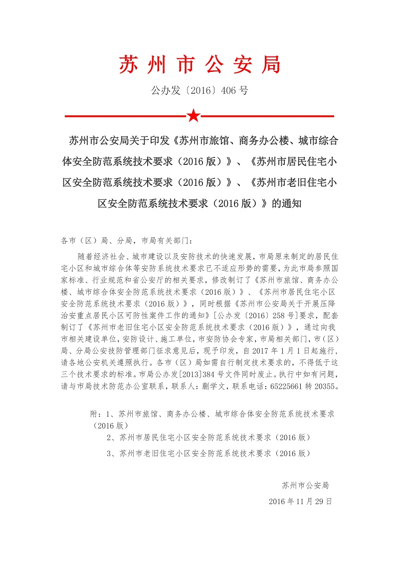
苏州市公安局关于印发《苏州市旅馆、商务办公楼、城市综合体安全防范系统技术要求(2016版)》、《苏州市居民住宅小区安全防范系统技术要求(2016版)》、《苏州市老旧住宅小区安全防范系统技术要求(2016版)》的通知
发布日期:
2017-02-21
浏览量:
49860
用户名
密码
验证码
本地资讯
昆安协五届三次理事会顺利召开
2026-01-16
沪昆安防协会技防专家交流会
2025-12-23
昆安协苏州树山徒步活动圆满落幕
2025-11-17
昆安协技术委员会2025年第三次会...
2025-11-06
昆安协组织参观第二十届深圳安博会 ...
2025-10-31
昆山安防协会组织副理事长单位赴华为...
2025-10-20
昆山市安全防范行业协会技术委员会2...
2025-08-06